Web-Books
im Austria-Forum
Austria-Forum
Web-Books
Informatik
Applied Interdisciplinary Theory in Health Informatics - Knowledge Base for Practitioners
Seite - 128 -
  • Benutzer
  • Version
    • Vollversion
    • Textversion
  • Sprache
    • Deutsch
    • English - Englisch

Seite - 128 - in Applied Interdisciplinary Theory in Health Informatics - Knowledge Base for Practitioners

Bild der Seite - 128 -

Bild der Seite - 128 - in Applied Interdisciplinary Theory in Health Informatics - Knowledge Base for Practitioners

Text der Seite - 128 -

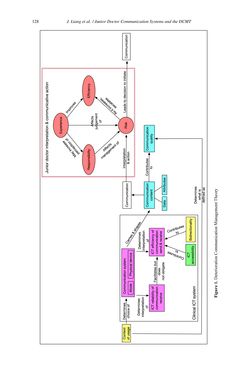
J.Liangetal. / JuniorDoctorCommunicationSystemsand theDCMT128
zurück zum  Buch Applied Interdisciplinary Theory in Health Informatics - Knowledge Base for Practitioners"
Applied Interdisciplinary Theory in Health Informatics Knowledge Base for Practitioners
Titel
Applied Interdisciplinary Theory in Health Informatics
Untertitel
Knowledge Base for Practitioners
Autoren
Philip Scott
Nicolette de Keizer
Andrew Georgiou
Verlag
IOS Press BV
Ort
Amsterdam
Datum
2019
Sprache
englisch
Lizenz
CC BY-NC 4.0
ISBN
978-1-61499-991-1
Abmessungen
16.0 x 24.0 cm
Seiten
242
Kategorie
Informatik
Web-Books
Bibliothek
Datenschutz
Impressum
Austria-Forum
Austria-Forum
Web-Books
Applied Interdisciplinary Theory in Health Informatics